
兴蜀大宗商品交易市场,获得国家批准正式成立的综合性现货交易中心。业务涵盖:为有色金属、化工、矿产品、农林产品等大宗商品提供第三方互联网电子商务交易平台,以及相关的仓储、物流,投资、理财、分析、培训等服务。
中心以“立足文化四川,发展核心科技,构建全球化前瞻型金融机构”为发展使命,依托国际先进的资讯方式、网络安全设备和行业内的精英团队,铸就的第三方网络电子交易平台,逐步改变依靠实物商铺,中介商人等交易成本过高的传统大宗商品交易模式,促进商务理念和商业模式的变革创新,为流通领域带来积极深刻的影响,从而助推经济跨越式发展。
肩负着建立和发展大宗商品交易平台的伟大使命,兴蜀大宗商品交易中心的成立与发展将有利于建设一个结构合理、功能完善、安全高效的大宗商品交易市场,为促进大中小型企业构建供应链体系、和谐发展,为推动中国多层次市场流通体系健康发展,为助力中国经济全球化进程做出积极的贡献。
金融驱动梦想,科技创变财富。兴蜀大宗商品交易中心是发展现代金融服务业的创新模式,也是国内大宗商品产业转型升级的有力举措,一个接驳世界与中国的平台,一个运作全球商业的窗口,正在链接财富机遇,激发商业活力,推动世界进步。

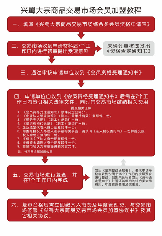
1、《企业法人营业执照》(副本,需年检有效)复印件一份;
2、《税务登记证》(副本)复印件一份;
3、《组织机构代码证》(副本)复印件一份;
4、企业法定代表人身份证复印件一份;
5、如委托授权人办理入市手续相关事宜,请填写《法人授权委托书》一份并提交授权人身份证复印件一份;
6、提供指令下达人身份证复印件一份;
7、提供资金调拨人身份证复印件一份;
8、交易中心认为需要提供的其他文件。
我对项目很感兴趣,请尽快发资料给我!
请问我所在的地区有投资者了吗?
我想详细了解落地流程!
选择该项目能得到哪些支持?
我想做请电话联系我!
落地该项目所需要的费用有哪些?
项目很好,请尽快联系我详谈!
1297人
浏览该项目0人
有意向我们会主动联系您的预留电话
友情提示:本页面内容仅供参考,为降低投资风险,建议您在投资前多做考察咨询、多对比分析。部分品牌暂未开放,请以该品牌官方信息为准。
内容声明:以上所展示的信息均由第三方用户免费注册发布,内容的真实性、准确性和合法性均由发布用户负责。加盟商机网对此不承担任何相关连带责任。
投诉删除:本平台所有品牌信息均为严选免费注册发布,加盟商机网遵循相关法律法规严格审核相关内容,如您发现页面有任何违法或侵权信息,欢迎向加盟商机网举报并提供有效线索,我们将认真核查、及时处理。加盟号感谢您的参与和支持!